We are the southeast area distributor for Fluidexponents Inc (click). The full catalog can be seen at here (click). Our design targets at the most energy efficient water and waste water treatment system by using our innovated products from personal and residential products, to commercial and industrial applications.

Our system efficiency is high, and the results suggest that efficiency can be maximized by choosing specific operational conditions for various applications. Our system can be scaled up through our innovative, dynamically controlled compact MED plus MVC systems. Currently, other competitors use the 1-effect MVC system which is very bulky and had much lower energy efficiency.

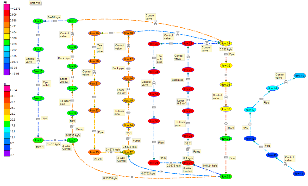
We have professional knowledges to design thermal system and we can generate software for our customer for best control solution. For e.g., the left figure shows that from our home-code software, we get the calculated flow rates for thermal and mass balance of supplying water for A, B, C circuits are 0.533, 0.0762, and 0.0124 Kg/s respectively.

Our company is growing. If you want produced water processor design and system optimization, intelligent water supply system, smart water cleaning system, contaminated water processing etc., we can provide best solution for you. We are an authorized General Distributor for one product in east Asian region, and we are looking for appropriate potential collaboration partners in mechanical/thermal engineering area. We are also trying to find new partner to distribute their products or services to east Asia.
Copyright © 2015-Present, Savengy.com. All Right Reserved.